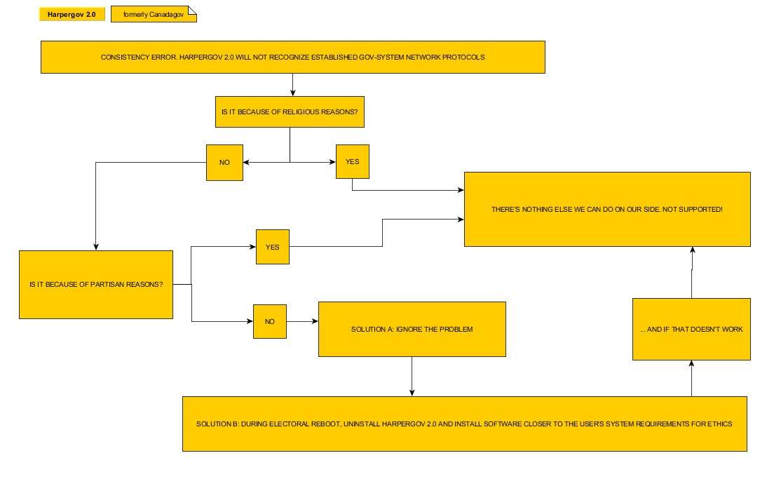
In this section you will find procedural tek flowcharts that will guide you thru a step-by-step approach to problem-solving, and at the same time, to your wanted resolution. All the flowcharts have been divided by gov-systems.
-CANADA –
Harpergov 2.0
Please report any discrepancies to the control team.
[n]
NATNOTE: More gov-systems will be covered in the next update…
![[ FLOWCHARTS ]](https://technology4democracy.com/wp-content/uploads/2013/02/flowcharts.jpg?w=300&h=242)

